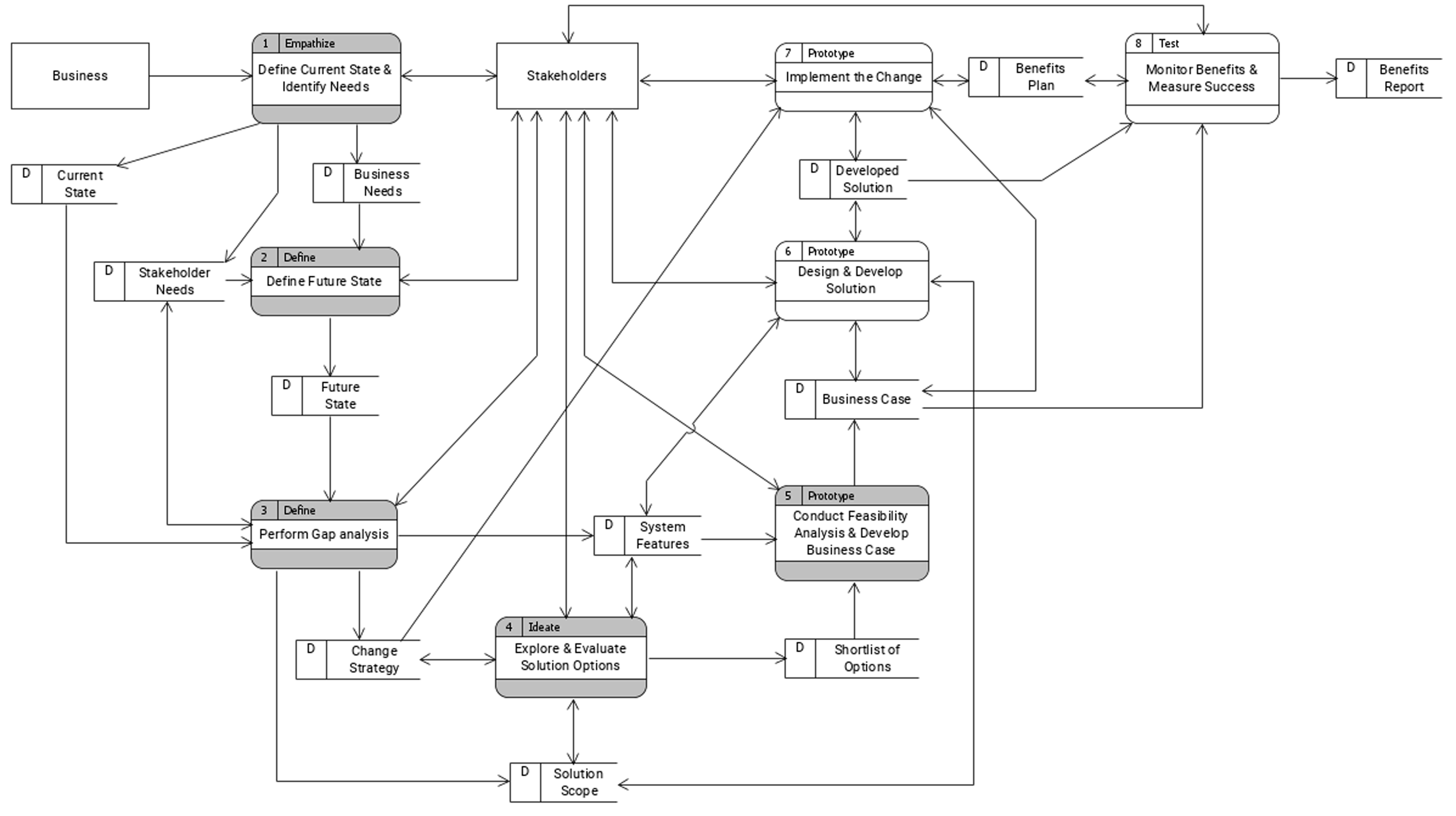
The Olympic Model for BUsiness CAse Development
TOMBUCAD is een praktisch, iteratief procesmodel dat we hebben ontwikkeld om een goed onderbouwde, gedragen en uitvoerbare businesscase te ontwikkelen. Het model bestaat uit acht stappen die samen het volledige traject van idee tot realisatie en evaluatie beschrijven.
Waarom TOMBUCAD?
Organisaties staan voortdurend voor keuzes: problemen moeten worden opgelost, kansen benut, processen verbeterd. Een businesscase onderbouwt die keuzes — maar hoe kom je systematisch tot zo’n onderbouwing?
TOMBUCAD biedt antwoord door acht logische processtappen te definiëren, die samen een volledig en flexibel stappenplan vormen voor businesscase-ontwikkeling én projectverloop.

The Olympic Model for BUsiness CAse Development (TOMBUCAD)
De 8 stappen van TOMBUCAD
Het TOMBUCAD-model bestaat uit acht stappen die samen alle belangrijke aspecten van business analyse afdekken:
1. Define Current State & Identify Needs
In deze eerste stap analyseer je de huidige situatie: wat speelt er binnen de organisatie, welke problemen doen zich voor, en waar liggen kansen? Ook worden de behoeften van stakeholders in kaart gebracht. Deze analyse vormt de basis voor het formuleren van de noodzaak van het project, de basis van de businesscase.
2. Define Future State
In de tweede sta[ wordt de gewenste toekomstige situatie geschetst: hoe ziet de toekomstige situatie eruit en wat moet er worden bereikt? Dit helpt om de projectdoelen te formuleren en de scope af te bakenen.
3. Perform Gap Analysis
Deze stap brengt de kloof tussen de huidige en gewenste situatie in kaart. De analyse maakt duidelijk wat er moet veranderen en vormt de inhoudelijke basis voor het verdere projectplan.
4. Explore & Evaluate Solution Options
Door te brainstormen en mogelijkheden te verkennen, worden meerdere oplossingsalternatieven geïdentificeerd. Vervolgens worden deze geëvalueerd, wat resulteert in een shortlist met kansrijke opties.
5. Conduct Feasibility Analysis & Develop Business Case
In deze stap wordt de haalbaarheid van de geselecteerde opties onderzocht – technisch, financieel, organisatorisch en strategisch. Op basis hiervan wordt een voorkeursoplossing gekozen en een 1.0-versie van het businesscase document opgesteld. Dit document beschrijft alle resultaten uit de eerdere stappen van het model en vormt de basis voor het Go/No Go-besluit.
6. Design & Develop Solution
De gekozen oplossingsalternatief uit de businesscase bepaalt de koers tijdens ontwerp en ontwikkeling. Dit kan bestaan uit het bouwen (make) of aanschaffen (buy) van IT-systemen, of het aanpassen van processen en/of organisatiestructuur. In deze processtap worden technieken zoals een Product Backlog, user stories, use case diagrams en class diagrams ingezet.
7. Implement the Change
De oplossing wordt in gebruik genomen en medewerkers worden ondersteund bij de verandering.
8. Monitor Benefits & Measure Success
Tot slot wordt beoordeeld of de beoogde baten daadwerkelijk zijn gerealiseerd. De resultaten worden vergeleken met de oorspronkelijke verwachtingen, wat bijdraagt aan verantwoording en eventuele bijsturing.
Dataflow-diagram
TOMBUCAD is bewust ontworpen als een dataflow-diagram. Dit betekent dat de stappen niet strikt sequentieel uitgevoerd worden. Ze wisselen informatie uit, maar kunnen elkaar beïnvloeden en opnieuw worden doorlopen wanneer nieuwe inzichten ontstaan. Ideaal dus voor zowel klassieke (Waterval) als agile omgevingen.
Conclusie
TOMBUCAD biedt een helder, flexibel en compleet raamwerk om van probleemidentificatie naar een onderbouwde oplossing te komen — én om die oplossing vervolgens te realiseren en te evalueren.
Het model helpt organisaties om betere beslissingen te nemen, processen te structureren en waarde te blijven meten gedurende het gehele project.
TOMBUCAD biedt een helder, flexibel en compleet raamwerk dat organisaties moeiteloos van probleemidentificatie naar een goed onderbouwde oplossing brengt — én helpt om die oplossing effectief te realiseren en te evalueren.
Het model ondersteunt teams bij het nemen van betere beslissingen, het structureren van processen en het continu meten van waarde gedurende het volledige project.
Benieuwd hoe TOMBUCAD in jullie praktijk werkt? Neem hier contact op voor een demo of workshop en ontdek de kracht van dit model in één sessie.
